道阻且长、行则将至。刚刚过去的2023年是学院科研工作和学科建设的关键之年,在学校的大力支持和全院师生共同努力下,学院科研制度建设、代表性论文发表、高水平著作出版、科研项目立项、高层次学术获奖、对外学术交流和决策咨询服务七项工作均取得了重要进展,致敬共同奋斗的2023!
1.制度建设
加快推进科研工作相关制度建设,以深化制度改革助力学院高水平科研成果产出,本年度共制定四项新制度。
《776net必赢官网“炼成讲坛”高端品牌学术讲座管理办法》
《776net必赢官网青年教师出版专著专项支持计划》
《776net必赢官网高水平学术期刊目录(2023版)》
《776net必赢官网科研工作量积分制管理条例(意见征求稿)》
2.论文发表
2023年全院师生秉承“扎根中国、放眼世界”的研究理念,在努力将论文写在祖国大地的同时,注重向国际学术界讲好中国故事。全年在《经济研究》、《管理世界》、Journal of Corporate Finance等顶级、权威期刊发表论文36篇,在SSCI、SCI、CSSCI等核心期刊发表论文170余篇,1篇文章被《新华文摘》全文转载,6篇文章被中国社会科学文摘、人大报刊复印资料等转载。

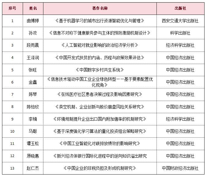
3.著作出版
2023年全年在人民出版社、三联出版社、社会科学文献出版社、科学出版社等出版学术专著共18部,其中《绿色发展视域下自然灾害的经济影响及其应对——理论解释与中国的经验证据》、《多元企业认同研究》、《互联网驱动区域创新能力提升的效应研究》《数字经济的逻辑及场景研究》等多部著作获得人民出版社季度好书榜推荐。

青年教师(新进三年内)出版专著专项支持计划顺利实施,已签订出版合同13份。

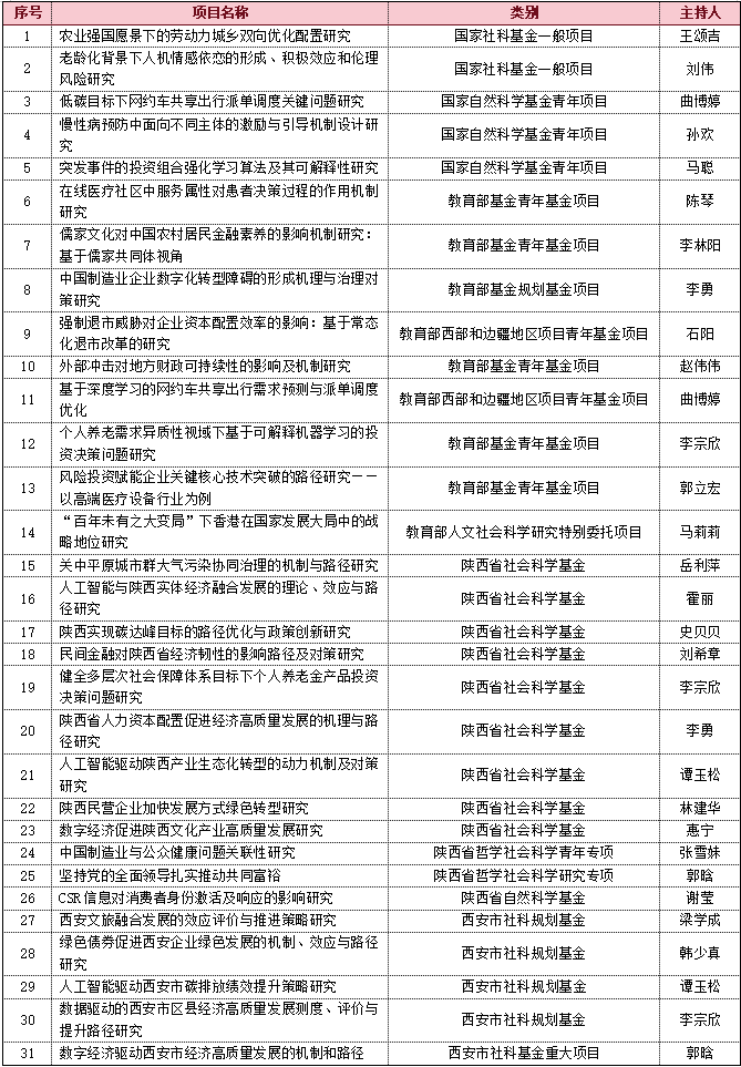
4.课题立项
2023年学院统筹做好各类科研项目申请和组织工作,共举行各类国家级课题申报会议、辅导讲座8场,获批国家社会科学基金2项、国家自然科学基金项目3项,教育部人文社会科学项目8项,陕西省社会科学基金11项。

5.学术交流
全方位搭建高水平对外学术交流平台,通过主办9场高水平学术会议,举办17场侯外庐学术讲座、名家讲坛、776net必赢官网学术讲座,开设6场776net必赢官网高端品牌学术讲座“炼成讲坛”等多种举措,全面提升学院学术声誉和学科影响力。
积极承办第二届中国特色社会主义政治经济学青年学者论坛、第二届西部乡村振兴论坛、高质量发展与制度创新学术论坛、第九届中国经济增长与发展青年学者论坛、“一带一路”倡议十周年与中国式现代化学术研讨会、中国特色社会主义政治经济学理论与实践研讨会、共建“一带一路”:引领中外合作高质量发展 开拓陕西对外开放新路径国际研讨会、中国文旅融合发展论坛暨丝绸之路经济带文旅深度融合发展研讨会、《中国西部发展报告(2023)发布会暨中国西部发展论坛》等高水平学术会议共9场。

充分利用学校高端学术讲座平台,全年共邀请长江学者特聘教授、国家社科基金重大项目首席专家等7人主讲侯外庐学术讲座,邀请国内外知名专家4人主讲名家讲坛,充分借助学校高端学术讲座平台推动对外学术交流。

为纪念我院名誉院长、著名经济学家何炼成先生,创办776net必赢官网高端品牌学术讲座“炼成讲坛”,推出炼成讲坛、炼成青年讲坛两大系列品牌讲座,邀请知名经济学家主讲“炼成讲坛”两场,邀请青年长江学者等专家主讲“炼成青年讲坛”四场。


6.科研获奖
积极组织申报陕西省第十六次哲学社会科学优秀成果奖,全年共申报26项,共获批17项,其中一等奖4项、二等奖8项、三等奖5项,获奖数位列全校第一。
获批17项陕西省第十六次哲学社会科学
优秀成果奖

高层次学术获奖取得重要进展,钞小静教授先后获得“兴华优秀论文奖”、“第六届刘诗白经济学奖”。

7.决策咨询
坚持立足陕西、服务西部、面向全国,将科学研究融入地区、国家发展大局,全面提升决策咨询服务能力,2023年全院教师共撰写决策咨询报告28份,获得中央政治局委员、省部级领导批示和部门采纳共10项,科学研究服务地区、国家发展战略的能力显著提升。
行而不辍、未来可期。新年的钟声已经敲响,在全面总结学院科研工作面临的严峻形势和存在的突出短板基础上,全院师生将磨砥刻厉、奋发图强,以更高水平科研支撑学院双一流学科建设和事业发展,迈向充满希望的2024!